各相关单位、申请人:
根据《先进陶瓷材料江西省重点实验室开放基金管理办法》及《先进陶瓷材料江西省重点实验室2026年度开放基金项目申请指南》相关规定,实验室组织开展了2026年度开放基金项目的受理、评审工作。经个人申请、材料受理审核、专家评审等环节,现将拟立项项目名单予以公示。
公示时间:2026年4月1日—2026年4月3日。公示期间,任何单位或个人对公示项目持有异议,均可通过书面形式向实验室提出。异议材料需包含明确的异议理由、相关证明材料、异议人真实姓名、工作单位及有效联系方式,否则不予受理。
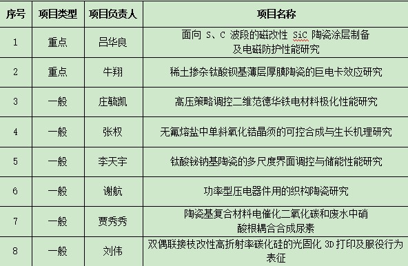
拟立项项目清单

异议受理联系方式
联系人:李老师
电话:0798-8499678
邮箱:cailiaokv2020@163.com
先进陶瓷材料江西省重点实验室
2026年4月1日